2026年4月普通耗材遴选采购文件(病理,口腔,器械,危化品)第二次
发布人:cqhxyy 发布时间:2026-04-17
为了更好地服务患者,满足医疗事业发展的需要,我院需遴选以下普通耗材一批,欢迎资质齐全、信誉良好,有供应能力,且符合条件的供应商报名,本项目每个包遴选1家供应商,每个供应商只能报名一个项目包。
报名截止时间,从发出公告起,至2026年4月22日12:00。
一、拟采购医用耗材(器械)名称及要求清单
见附件一
二、投标(销售)企业资质要求
(一)投标企业应具有良好的商业信誉和健全的财务会计制度;具有履行合同所必需的设备和专业技术能力;有依法缴纳税收和社会保障资金的良好记录;参加政府采购活动前三年内,在经营活动中没有重大违法记录(检查内容:基本资格条件承诺函)。须提供以下资质证明文件资料:
1.取得重庆药品交易所注册会员资格,提供在重庆药品交易所会员截图。
2.投标企业《营业执照》和产品生产企业《营业执照》。
3.投标企业法定代表人身份证明书、法定代表人签发的授权委托书(须明确授权范围)及身份证明。
4投标价格、质量及售后服务保证书、诚信守法承诺书(必须由投标企业法定代表人签字并加盖公司公章)及产品介绍、彩页资料等材料。
(二)所投产品投标企业须提供以下资质证明文件:
1.投标企业《营业执照》和相应的《医疗器械经营备案凭证》或《医疗器械经营许可证》,危化品包需具备《危险化学品经营许可证》。
2.产品生产企业《营业执照》和相应的《医疗器械生产备案凭证》或《医疗器械生产许可证》。
3.根据产品所对应的医疗器械类别提供相应的《医疗器械备案凭证》或《医疗器械注册证》及其附件。
4.投标企业法定代表人身份证明书、法定代表人签发的授权委托书(须明确授权范围)及身份证明。
5.签订合同前提供中标产品生产企业委托代理经销授权书(须加盖中标人鲜章)。
6.投标价格、质量及售后服务保证书、诚信守法承诺书(必须由投标企业法定代表人签字并加盖公司公章)及产品介绍、彩页资料等材料。
三、产品的质量要求
1.中选人应按照国家相关要求,做好产品质量管控,对提供医用耗材质量负全责。所提供产品必须确保有效期在6个月及以上,不可提供过期或即将过期的产品。若未按约定提供有效期不足半年、即将过期的产品且不退换的,或提供过期产品的,医院有权随时终止合同。
2.中选人首次供应产品和更换批次产品时须提供相应产品的注册证、生产许可证、合格证明等相关证明材料。
3.提供的产品的运输符合国家规范要求,采购人按产品相关验收规定进行验收,对验收不合格产品,供应商无条件更换合格品。
四、商务要求
1.实施期限:本批耗材采购合同为期1年。
2.发出中标通知书后20日内按中标企业中标产品项目一年预估采购金额的5%收取履约保证金。
3.供应商须按要求提供各相应品牌的产品,通过重庆市药品和医用耗材招采平台订单采购,供应商所提供产品价格不得高于合同约定价,且不得高于每批采购时重庆市药品和医用耗材招采平台近一年最低成交价或挂网限价。
4.交货时间与交货地点:供应商收到医院采购订单计划后,次日起72小时内送货到医院指定交货地点,由采购人组织验收。
5.付款时间:采购人验收产品后,成交供应商提供发票后,采购人根据重庆药品交易所规定和医院内控制度要求及合同约定,对账后进行结算。
6.若中选产品有厂家断货或停货等特殊情况时,供货商必须提前3个月书面告知采购人,并备好缺货期间的货源,如未提前通知采购人导致缺货的经济损失、医疗纠纷赔偿等由中选人承担,采购人有权向中选人索赔,并可终止合同。
7.采购人库存临近效期3个月的医用耗材,供应商无理由免费退换。
8.如国家相关耗材监督部门抽检耗材,所抽检耗材由成交供应商负责提供。
9.成交供应商应充分考虑采购人作为特殊行业在应急时的需求,提供应急配送保障措施方案,提供24小时售后服务电话,如采购人有应急需求,供应商应积极配合采购人在24小时内完成产品配送。
10.成交供应商必须于24小时内完善采购人使用产品所有的手续,如未在规定时间内完成相关手续导致的后果,由中选人承担。
11.成交供应商提供产品须与响应文件一致(品牌、规格、价格),若提供产品与响应文件有差异,且未经采购人确认的,采购人有权单方面取消其成交资格。
12.如患者使用中选人提供的医用耗材后,因产品质量问题引发医疗纠纷时,中选人无条件免费提供同等规格和材质的医用耗材,并赔偿因此给采购人和患者造成的损失。中选人负责提供由专业机构出具的涉事产品质量鉴定报告。
13.中选人须具有满足采购人临床备货需求的能力,使用中发现非院内感染而受污染的材料,中选人需无条件更换。
14.合作期间如遇政策性文件或医院业务发生变化,则按政策性文件及医院决策执行。合同期满后,如涉及到产品后续售后及服务的,供货商应继续无条件服务至所有产品后续事宜结束,否则,中选人将不得参与医院以后的任何采购项目。
15.本次遴选结果,采购人有权根据实际情况无条件提前终止项目供应服务,成交供应商应无条件遵从。
五、其他要求
1.报价为包干价(包括但不限于耗材制造费(含辅材)、人工费、运输费、保险费、装卸费、安装费、仓储费、检测费、配送费、术中跟台服务、各种税费等全部费用)。
2.中选企业收到采购人中标通知书后,30日内与采购人签订书面合同,和重庆市药品和医用耗材招采管理系统器械合同。
3.投标企业提供组织架构图及投标前半年社保缴纳情况。
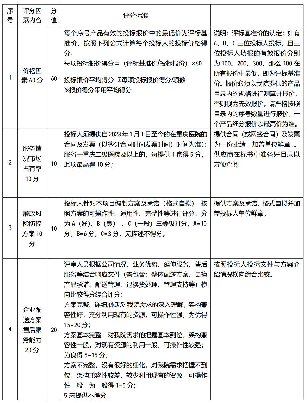
六:评分标准

七、报名须知
1.从发出公告起,请符合要求且能提供采购产品名称及要求清单的投标人于2026年4月22日12:00前将相关报名资料提交至重庆市巴南区第二人民医院采购办,逾期不接受相关资料。
2.首次挂网时间为5个工作日,如每个包投标公司不满足三家,将进行第二次挂网(挂网时间为3个工作日),如仍不满足三家,将进行第三次挂网(挂网时间为3个工作日)。
八、资料装订顺序
1.投标人报名表(需提供电子版单独封装,需与目录内产品序号一致,报价需按我院目录内产品的规格进行测算报价,若不一致,视为无效报价。需与纸质版一致,不一致时,认可纸质版)(附件3)
2.法定代表人身份证明书、法定代表人授权委托书(附件1)
3.基本资格条件承诺函(附件2)
4.供应商在重庆药品交易所会员截图
5.商务条款差异表(附件4)
6.产品全套资质、质量及售后服务保证书、诚信守法承诺书(必须由投标企业法定代表人签字并加盖公司公章)及产品介绍、彩页资料、应急配送保障措施方案、产品样品清单等材料(投标人自拟格式)。
7.配送服务相关资料。
以上资料提供加盖公章(鲜章)的原件或复印件。
医学装备科(技术参数):李老师、周老师,023-62867396
采购办(采购文件):刘老师、李老师,023-62867363
重庆市巴南区第二人民医院
2026年4月17日
上一篇:荷花坪社区卫生服务中心建设项目施工材料检测服务采购公告
